17buy一起買購物網
| 會員登入 | 加入會員 | 會員專區 | 客服中心 | 購物車 0 0 結帳 |
會員常見問題!  
 
  首頁 書籍館 團購區   企業用戶 加入 / 登入
銷售排行榜 特價書區 語言學習 檢定考試 財經企管 心理勵志 生活藝術 親子共享 Youtor數位學習 下載專區
  VRP虛擬點讀筆網頁版日文檢定親子英文超好學怪物講師團隊
  書籍分類 Book Categories
  語言學習
  檢定考試
  財經企管
    投資理財
    經營管理
    行銷企劃
    經濟 / 金融
  心理勵志
  生活藝術
  親子共享
  Youtor數位學習
  熱門關鍵字 Hot Words
  一定會考的英文文法
  7天學會國中小學英文文法
  小學6年,學這些英文句型就夠了!
  韓星指定御用日文老師
  和老外聊天
  巴菲特
  教出雙語寶寶
  地表最強強強!
  日文檢定
  考遍天下無敵手!
  日本語語言學校都在教
  站長推薦!!
  就算再懶,也可以躺著背單字
  特別企劃 Special Program
作文超高分
一定會考的英文文法選擇題
7天學會國中小學英文文法
每日5分鐘只要1個月 就能安心考雅思
用法式生活開啟你浪漫一天!跟著法國人享受生活!
雙語師資需要的課室英文攏底家!
  推薦出版社

 
    商品圖片 Product Pictures
小學生的第一本理財素養書:每個孩子,都能成為金錢的主人
商品庫存數: 50
分享:
 
小學生的第一本理財素養書:每個孩子,都能成為金錢的主人
作者: 蘿拉.馬斯卡羅 Laura Mascaró
翻譯: 閆立
出版社: 字覺文化
出版日期: 2022-12-07
語言: 繁體中文
ISBN: 978-626-95328-7-2
頁數: 160 頁
裝訂: 平裝本
版本說明: 17 x 23 cm/全彩
定價 : 320
會員價 : 75240

 
  書籍介紹 Book Description Top
\ 每個孩子,都能成為金錢的主人!/
國小階段是理財教育的黃金期,家長與老師千萬別錯過。
不一定要從小學會投資理財,
但一定要從小建立「面對物質生活的價值觀」,
懂得分辨「想要」與「需要」。
理財教育,從每一天的生活開始!
用趣味故事培養經濟思辨力,
讓孩子學習分配財務資源,為自己規劃預算!
 
\ 108課綱「財金素養」最佳入門工具書 /
錢從哪裡來?讓孩子自己找到答案。
 
掌握理財教育3大面向
知識從「不捕魚就沒飯吃」的故事開始,簡單搞懂經濟學
態度 理解「價值」與「價格」的差異,學會負責任的消費
技能用趣味遊戲與個人化清單,踏出投資與儲蓄的第一步。
 
建構理財素養4大方針
認識錢錢是從樹上長出來的嗎?藉由山姆捕魚的故事和簡單易懂的圖文,建構對經濟生活的概念,並明白貨幣的價值。
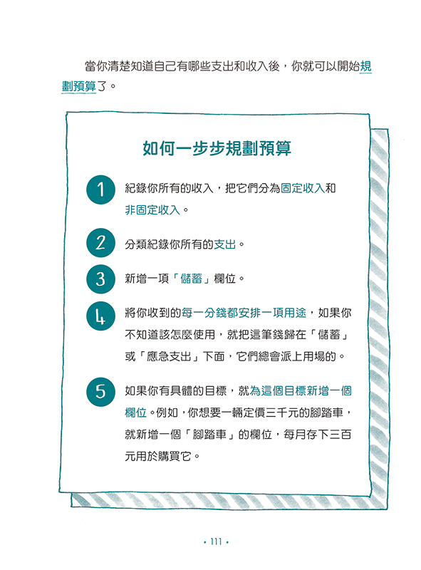
學存錢思考儲蓄的意義,培養未雨綢繆的理財概念。練習建立自己的收支清單,一步步做好預算規劃。
學花錢透過「棉花糖實驗」學習自主選擇,懂得分辨價格與價值的差異,建立負責任的消費習慣。
學賺錢思考在多元的工作型態下,可以有哪些不同的賺錢方式。了解投資的原理,享受複利的魔法。
 
\ 專文導讀!/
王世方|政治大學金融科技國際產學聯盟執行長
 
\ 強力推薦!/
林明樟MJ|連續創業家暨兩岸三地上市公司指名度最高的頂尖財報職業講師
張森凱BRIAN|布萊恩兒童商學院 創辦人
朱楚文|科技財經主播主持人
 

◆ 適讀年齡:69歲親子共讀 | 10歲以上自行閱讀
 
  目錄 Contents Top
推薦序
導讀

1. 不捕魚就沒飯吃
2. 貨幣不只是一樣物品
3. 合理的價格
4. 經濟中的人類活動
5. 關於「金錢」的小問題
6. 棉花糖實驗
7. 負責任的消費
8. 你的理財規劃清單
9. 當自己的老闆
10. 把錢變多的魔法
11. 來做練習吧!
12. 來對答案吧!
 
  Preface Top
【推薦序】

林明樟(MJ|
連續創業家暨兩岸三地上市公司指名度最高的頂尖財報職業講師

  根據WHO統計資料,平均每十年,世界的人均壽命提高二至三歲,自二○一○年起出生的小朋友,有百分之五十以上的機率平均壽命長達百歲,比目前台灣平均壽命八十一歲,足足多了十九年。

  在這麼漫長的人生歲月中,我們從小到大,學校教我們的都是如何為錢工作;卻沒人教我們怎麼駕馭財富,建立財務思維。

  這是一本西班牙金融教育界名人蘿拉.馬斯卡羅(Laura Mascaró)的大作,以短篇故事方式,引導小朋友獨立思考在每個小故事中,有趣的點出基本的經濟學觀念(供需、分工、以物易物……)、金錢觀(鈔票、貨幣、銀行、被動收入、價格與價值……,最後帶著年輕的讀者一起思考如何負責任的消費與理財規劃,從中獲得一生都受用的財務思維。

  《小學生的第一本理財素養書 : 每個孩子,都能成為金錢的主人》是一本非常適合親子共讀的好書,書中有很多好觀念,可以陪著孩子們在長達百歲的人生歲月中,理性駕馭財富,活出屬於他們的精彩人生,MJ五星滿分推薦給重視親子共同成長的您。
 
  購物說明How to Purchase Top
  1. 「17Buy一起買購物網」因享有特別折扣故採用會員制如需要購物請先加入「17buy一起買  購物網」會員。
  2. 初次使用本網站,如遇到相關問題,可至會員專區 / 會員常見問題中查詢。
  3. 6折(含6折)以下之特價書,所提供之商品並非100%全新書,有部份會有小小瑕疵(如書封小刮傷等)但並非二手書且不影響閱讀如不同意者請勿下單。
  4. 所購買之書籍如有破損、缺頁……等,請於7日內寄回「17buy一起買購物網」將於收到書籍3日內重新寄送商品或於10日內完成退費。
  5. 「 17buy一起買購物網」目前僅服務於台灣地區。除離島地區需要3-5個工作天外,其它地區約在3個工作天內會送達。
  6. 「 17buy一起買購物網」物品寄出的時間為3-5個工作天,不含六、日和國定假日
 
  同類暢銷書 Similar Best Sellers
財經記者的告白:千萬別再買股票!
財經記者的告白:千萬別再買股票!
華爾街操盤手的暴富公式:戒掉選股,靠「耍廢投資」就能讓資產翻倍
華爾街操盤手的暴富公式:戒掉選股,靠「耍廢投資」就能讓資產翻倍
半澤直樹的「加倍奉還」心理學:絕不被逆境打倒的祕密【修訂版】
半澤直樹的「加倍奉還」心理學:絕不被逆境打倒的祕密【修訂版】
AI時代的一人公司經營學:拒絕All-in豪賭,用一杯咖啡的代價,開啟你的創業路!
AI時代的一人公司經營學:拒絕All-in豪賭,用一杯咖啡的代價,開啟你的創業路!
讓鳳梨暢銷的20種行銷公式:不管是賣鳯梨、賣琉璃還是賣水泥,統統都能賣的行銷魔法書
讓鳳梨暢銷的20種行銷公式:不管是賣鳯梨、賣琉璃還是賣水泥,統統都能賣的行銷魔法書