17buy一起買購物網
| 會員登入 | 加入會員 | 會員專區 | 客服中心 | 購物車 0 0 結帳 |
會員常見問題!  
 
  首頁 書籍館 團購區   企業用戶 加入 / 登入
銷售排行榜 特價書區 語言學習 檢定考試 財經企管 心理勵志 生活藝術 親子共享 Youtor數位學習 下載專區
  全圖解、10倍速讓孩子乖巧的秘密VRP虛擬點讀筆怪物講師團隊圖解英文文法
  書籍分類 Book Categories
  語言學習
  檢定考試
  財經企管
  心理勵志
    兩性 / 家庭
    心靈成長
    勵志小品
    潛能開發
    其它心靈勵志
  生活藝術
  親子共享
  Youtor數位學習
  熱門關鍵字 Hot Words
  小學6年,學這些英文句型就夠了!
  韓星指定御用日文老師
  和老外聊天
  巴菲特
  晴天P莉
  驚呆了
  教出雙語寶寶
  地表最強強強!
  日文檢定
  考遍天下無敵手!
  日本語語言學校都在教
  7天學會一種語言
  站長推薦!!
  暢銷首選!
  就算再懶,也可以躺著背單字
  特別企劃 Special Program

每日5分鐘只要1個月

就能安心考雅思

用法式生活開啟你浪漫一天!跟著法國人享受生活!
雙語師資需要的課室英文攏底家!
公職國考必勝!超豐富學習內容帶你贏下鐵飯碗!
稱霸雅思!補教名師把雅思單字的秘密都解開!
用漫畫學小學英文!暢銷日本的小6英文書!
  推薦出版社

 
    商品圖片 Product Pictures
女人必修的人脈學:從社交到變現的實戰攻略
商品庫存數: 50
分享:
 
女人必修的人脈學:從社交到變現的實戰攻略
作者: 流川美加
出版社: 易富文化有限公司
出版日期: 2025-09-24
語言: 繁體中文
ISBN: 978-986-407-261-3
頁數: 288 頁
裝訂: 平裝本
版本說明: 14.8 × 21 cm/全彩/1書/左翻
定價 : 349
會員價 : 79276
優惠期限 : 2026-03-24 止

 
  書籍介紹 Book Description Top
女力時代全面啟動!
在人生舞上,人脈就是妳的底氣
掌握「人脈」,妳就能抓住關鍵機會;
懂得「變現」,妳就能把人脈轉成實際的資源與收入。
不必逢迎討好,不必刻意取悅,
當妳懂得經營自己的影響力,
身邊的人會信任妳、支持妳,
人脈能為妳開路,資源能替妳築牆。

親愛的女人們,
不要再以為人脈只是多認識幾個人,
真正有價值的連結,
能讓機會主動找上妳、讓資源自動流向妳。

與其被動等待,不如主動設計,
運用妳的專屬魅力,精準鎖定對的人、對的場合、對的時機!

■ 想要擁有穩定收入,先讓自己有人脈可用!
人脈與錢脈是雙向循環,缺一不可。
懂得展現女性魅力、建立信任連結,妳的人際關係就能無往不利。

翻開《女人必修的人脈學:從社交到變現的實戰攻略》,
從社交到變現,妳會學到如何設計自己的機會、掌握主導權,
讓每一次相遇都成為人生向上的契機。

■ 好人脈的女人,機會與資源永遠不缺!
在職場,她們能精準連結關鍵人物;
在事業,她們懂得讓合作變成雙贏;
在生活,她們收支持、信任與源源不絕的資源。

女人必修的人脈學:從社交到變現的實戰攻略》將帶妳打造獨特個人魅力,
用策略佈局人脈,並學會如何把人脈轉化成可見的成果與收入。

■ 所有渴望影響力與行動力的女人必讀
本書作者深知,女性的力量來自懂得經營自己與世界的連結。
當妳善用專屬優勢,就能在生活、職場、事業中如魚得水。

■ 6大魅力測驗 × 7個女力主題 × 36堂人脈實戰課
拓展人脈之前,先了解自己,6大魅力心理測驗,找到妳的天生優勢與吸引力。
● 以7個女力主題,逐一破解女性在人際、職場、創業中的關鍵困境。
● 36堂人脈實戰課,教妳從交朋友到賺錢,把人脈變成能落地的資產,實現事業與生活的雙豐收。
別再當個被動的小女孩,是時候該抓住自己人生的主導權了!

本書改版自2020年出版《女人的人脈與錢脈:經濟無礙,才能備受寵愛【2020寵愛自己新編版】
 
  目錄 Contents Top
作者序

Chapter 1
女人魅力,就是最強的社交力
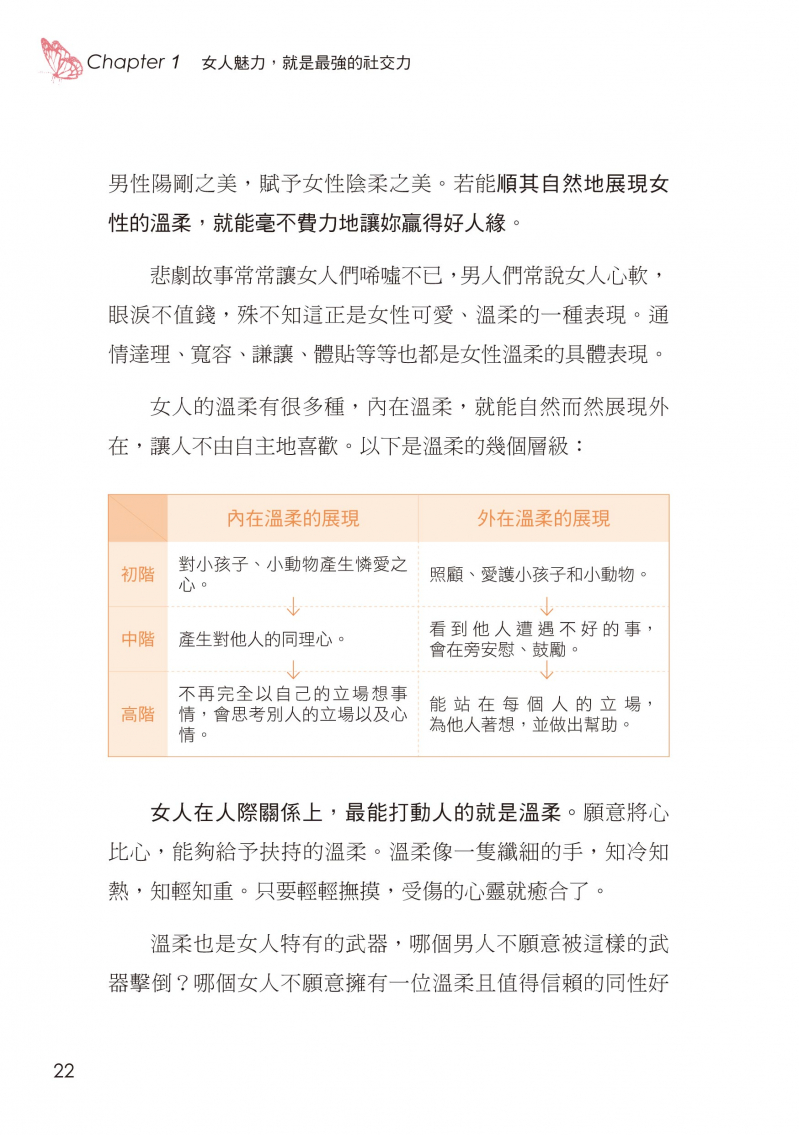
《紅樓夢》賈寶玉言:「女兒是水做的骨肉……我見了女兒,便覺清爽。」這句話道出了女性的溫柔、婉約、貼心與聰穎,把女性與人相處時的特色一語道出。
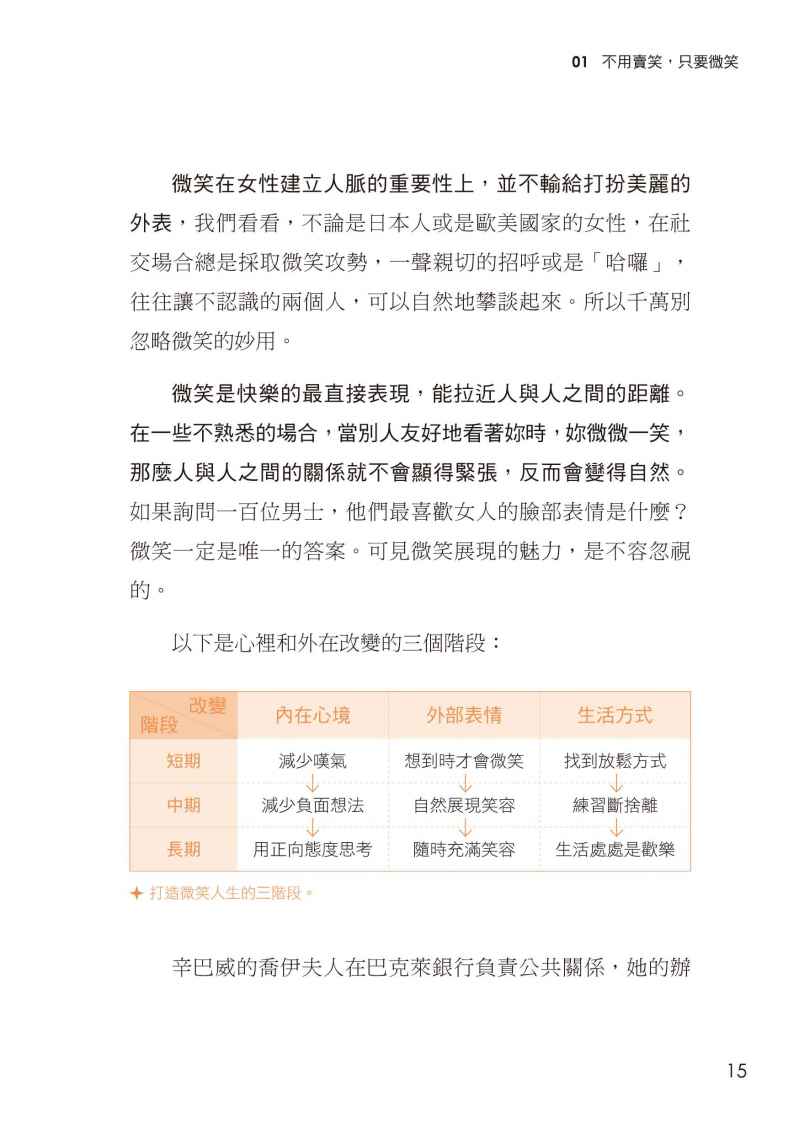
01 不用賣笑,只要微笑
02 女人魅力來自溫柔的爆發力
03 嘴長在別人身上,問心無愧就好
04 既然嫉妒是天性,那偶爾吃點小醋也無妨
05 人工美是假的,由內散發的光芒才是真的
06 天塌下來有人擋,凡事都先笑一個
07 每個人都有缺點,藏好不讓人看見才是關鍵
08 交友就像陌生開發,愈是輕鬆愈能成功
09 會說話的女人,人見人愛
【小測驗】測驗妳的性格魅力指數


Chapter 2
女性魅力,無往不利
主動關懷與推銷自己,是任何形式人脈關係的開始,在人際網絡裡,尋找可以成為自己的良師益友,或是吃喝玩樂的好朋友。而親愛的姐妹們,如果能交個「藍粉知己」,更能為自己的人脈加分喔!
01 每個女人身邊,都有一個異性知己
02 靠人不如靠己,妳就是自己最好的公關
03 百年難解謎題,女人何苦為難女人?
04 男女相處要真心,但妳也要懂得避嫌
05 有彈性的橡皮筋射得遠,有圓滑的手腕走得久
06 妳的魅力需要保持一點距離
【小測驗】測驗妳的社交能力


Chapter 3
用女人的專屬武器,為人脈加把勁
法國諺語:「培養出一個真正的淑女,需要千年的文化,百年的世家。」做個具有女人味的女性,不是示弱的表現,除了可以每天美美的示人外,最重要的是,活出自己的魅力與自信。
01 美麗是天生,氣質靠養成
02 適當噴點香水,讓人脈網多點味道
03 會說話的眼睛最迷人
04 七種武器,打造妳的專屬魅力
05 偶爾低下頭,硬漢也能化為繞指柔
06 不需要裸露,也能展現性感魅力
07 身體動一動,人脈圈動一動
08 培養女人味,找出妳的魅力形象
【小測驗】測驗妳的魅力指數


Chapter 4
用人脈畫個圈,圈出妳的好人緣
「齊家、治國、平天下」一句大家都知道的古訓,其實女性朋友也可以把這句古訓作為在家庭關係中,夫妻、親子、婆媳和妯娌間的警語,惟有理好這些基本關係,才能為自己架個好後盾,進而開拓出更寬廣的人脈。
01 放下我執,看人好處開天堂路
02 無緣的人就放他走,緊抓不放只是傷害
03 有男人愛很幸福,沒男人愛也很快樂
04 沒有完美的另一伴,只有互補的兩人關係
【小測驗】測驗妳的「致命吸引力」


Chapter 5
女人要有錢,身邊要有人
親愛的姊姊妹妹們,妳們一定很討厭被人說:「那個來啊?今天火氣那麼大!」但是這也點出女性在自我情緒的反應上,比起男性更明顯與直接。所以到底是EQ 主宰了我們,還是我們掌握了EQ ?但如果常常因為情緒的不佳而影響了工作,這可是十分危險的喔!
01 掌握人脈,才能打造錢脈
02 七種情感,成就女人的事業
03 十四種情緒,左右女人的錢脈
04 十個祕訣,打通女人的人脈錢脈
05 不向小人妥協,不活在別人的嘴裡
【小測驗】測驗妳的情緒智商


Chapter 6
女人好人脈,做什麼都賣
「一定要幸福喔!」言下之意就是說,不論在什麼狀況下,都要讓自己過的好。擅用自己辛苦賺來的每一分錢,讓這些錢幫自己賺更多的錢,不求人不靠人,自己就可以為自己打造一個「上流社會」。
01 把理財視為一種生活態度
02 別被圖表唬住:技術指標大作戰
03 投資的基本精神:撿大家不要的好東西
04 經濟無礙,才能備受寵愛


Chapter 7
掌握人脈,才能工作無礙
亮麗的外表、高明的手段,也需要有足夠的專業能力來背書,不管是英語或日語,就算樓下的歐吉桑也能用臺語哈啦兩句,職場高手就是妳囉!
01 七大因素,讓妳縱橫職場
02 說對的話、做對的事,用對的方式和對的人相處
03 保持距離,女性主管的人際相處之道
04 不用濃妝艷抹,也能展現亮麗自我
【小測驗】測驗妳的公關能力

 
  Preface Top
  自從出版第一本書到現在,已經過了十多年。一路走來,我始終懷抱著一個心願:希望能陪伴更多女性,一起發現並善用屬於自己的特質與優勢。雖然這段期間因為婚姻與家庭,我的寫作速度慢了下來,但我並沒有停止觀察與思考,反而在生活裡累積了更多不同的體會。如今能再次與出版社合作,推出新版的《女人必修的人脈學:從社交到變現的實戰攻略》,對我來說不只是重返寫作的契機,更是一個把這十多年來的見聞與洞察分享給更多女性的好機會。


  這些年,我往返於臺灣與日本兩地,看見了社會對女性角色的期待有了巨大的轉變。過去我們常聽到「男女平等」這樣的口號,但實際上男女的特質本來就不同,與其追求表面上的平等,不如認清並善用女性獨特的優勢。這十多年來,愈來愈多傑出的女性成功者成為大家眼中的典範:從國際大企業的高階主管,到在公共領域裡帶領國家的女性領袖,無一不在提醒我們——女力時代真的來了。女性的舞台正在拓展,能否在人生旅程中走得穩、贏得漂亮,關鍵就在於是否懂得經營人脈,並將人脈轉化為真正能帶來成果的資產。


  然而,當我和許多姊妹們交流時,仍常聽到一些相似的困惑:「我朋友很多,但卻不知道如何把這些關係變成有用的連結。」、「我在職場很努力,可是升遷總是輪不到我。」、「我常參加聚會,可是好像總抓不住真正能幫助我的人。」這些心聲其實反映了一個共通的誤區:很多人把「朋友多」誤認等同於「人脈廣」,但兩者差別很大。朋友關係往往是獨立的情誼,而人脈網路則是一張能夠彼此串連、互相支持的系統。當妳經營出一張穩固的人脈網,妳會發現它能像一張看不見的安全網,在妳需要的時候接住妳,並在妳努力的時候推動妳向前。


  真正的人脈不在於「數量」,而在於「品質」。在我的觀察裡,許多女性在建立人脈時常常心懷恐懼:怕被拒絕、怕不被看重、怕自己不夠資格進入某些圈子。其實人脈的經營,從來不是去討好,而是要讓別人願意信任妳、欣賞妳,甚至期待和妳一起成長。這需要的不是「搔首弄姿」,更不是「刻意討好」,而是發掘並展現妳的魅力與智慧。


  女人的魅力從來不只有一種樣貌。有人自信明亮,總能在人群中散發光芒;有人溫柔體貼,能輕易拉近彼此距離;有人才華洋溢,帶來令人讚嘆的見解;也有人幹練俐落,在決策時展現專業與果斷。這些特質都是妳的資本,只要懂得認識與善用,它們就會在妳的人脈經營中成為獨一無二的優勢。
現代社交方式也不斷轉變,社交媒體、專業社群、跨國交流,讓我們拓展人脈的速度比過去快得多。過去可能要靠一次又一次的見面才建立起的熟悉感,如今可能透過幾次線上互動就能展開合作。但同樣地,競爭也比以往更加激烈。在這樣的環境下,懂得運用女性特質來經營人脈,反而成了一種必須具備的武器。這也是為什麼這次的《女人必修的人脈學:從社交到變現的實戰攻略》,除了談「交朋友」之外,更進一步談到「變現」——因為只有學會如何將人脈轉化為能支持妳事業、生活與夢想的資源,妳的人脈才真正具有價值。


  本書將帶妳從最根本的認識自己開始。書裡設計了6 大魅力心理測驗,幫助妳找到屬於自己的天生優勢;接著透過7個女力主題,逐一破解女性在人際、職場、創業中最常遇到的困境;最後更透過36 堂人脈實戰課,讓妳學會如何從社交到變現,把人脈變成妳的資產。這些不是空泛的理論,而是能立刻套用在日常生活中的方法,讓妳在每一次對話、每一次聚會中,都能累積實際的影響力。


  多年來,我愈來愈堅信:美貌會隨著時間流逝,但女人的智慧、氣質與魅力卻會隨著歲月增長而歷久彌新。魅力不是單一的外表,而是智慧、品味、自信與感性的融合。真正有魅力的女人,能夠獨立、有見地,懂得建立自我的價值觀,也懂得傾聽內心的需求。這樣的魅力,會隨著時間不斷累積,成為一生用之不竭的財富。


  我常告訴身邊的姊妹們,人生是自己的,妳可以選擇一輩子只當別人的陪襯,也可以選擇好好經營自己,展現屬於妳的特質與智慧。當妳學會設計機會,而不是等待機會,妳就能把人生的主導權真正掌握在自己手裡。


  願這本《女人必修的人脈學:從社交到變現的實戰攻略》成為妳的夥伴與指南,陪妳在這條路上勇敢前行。
流川美加
 
  購物說明How to Purchase Top
  1. 「17Buy一起買購物網」因享有特別折扣故採用會員制如需要購物請先加入「17buy一起買  購物網」會員。
  2. 初次使用本網站,如遇到相關問題,可至會員專區 / 會員常見問題中查詢。
  3. 6折(含6折)以下之特價書,所提供之商品並非100%全新書,有部份會有小小瑕疵(如書封小刮傷等)但並非二手書且不影響閱讀如不同意者請勿下單。
  4. 所購買之書籍如有破損、缺頁……等,請於7日內寄回「17buy一起買購物網」將於收到書籍3日內重新寄送商品或於10日內完成退費。
  5. 「 17buy一起買購物網」目前僅服務於台灣地區。除離島地區需要3-5個工作天外,其它地區約在3個工作天內會送達。
  6. 「 17buy一起買購物網」物品寄出的時間為3-5個工作天,不含六、日和國定假日
 
  瀏覽記錄 Recent History
托福TOEFL單字走著瞧(附「Youtor App」內含VRP虛擬點讀筆+防水書套)
托福TOEFL單字走著瞧(附「Youtor App」內含VRP虛擬點讀筆+防水書套)