17buy一起買購物網
| 會員登入 | 加入會員 | 會員專區 | 客服中心 | 購物車 0 0 結帳 |
會員常見問題!  
 
  首頁 書籍館 團購區   企業用戶 加入 / 登入
銷售排行榜 特價書區 語言學習 檢定考試 財經企管 心理勵志 生活藝術 親子共享 Youtor數位學習 下載專區
  超好學怪物講師團隊VRP虛擬點讀筆網頁版日文檢定親子英文
  書籍分類 Book Categories
  語言學習
    英語類
    日語類
    韓語類
    法語類
    西語類
    泰語類
    德語類
    越語類
    中文類
    俄語類
  檢定考試
  財經企管
  心理勵志
  生活藝術
  親子共享
  Youtor數位學習
  熱門關鍵字 Hot Words
  一定會考的英文文法
  7天學會國中小學英文文法
  小學6年,學這些英文句型就夠了!
  韓星指定御用日文老師
  和老外聊天
  巴菲特
  教出雙語寶寶
  地表最強強強!
  日文檢定
  考遍天下無敵手!
  日本語語言學校都在教
  站長推薦!!
  就算再懶,也可以躺著背單字
  特別企劃 Special Program
作文超高分
一定會考的英文文法選擇題
7天學會國中小學英文文法
每日5分鐘只要1個月 就能安心考雅思
用法式生活開啟你浪漫一天!跟著法國人享受生活!
雙語師資需要的課室英文攏底家!
  推薦出版社

 
    商品圖片 Product Pictures
學霸雅思ALL IN ONE:30天雅思IELTS聽說讀寫7.0全攻略(附贈「Youtor App」內含VRP虛擬點讀筆) 試聽
商品庫存數: 50
分享:
 
學霸雅思ALL IN ONE:30天雅思IELTS聽說讀寫7.0全攻略(附贈「Youtor App」內含VRP虛擬點讀筆)
作者: John Chung
審訂: Paul F. Lane
翻譯: 陳汶綉
出版社: 我識出版社
出版日期: 2025-12-03
語言: 繁體中文
ISBN: 978-626-99669-5-0
頁數: 448 頁
裝訂: 平裝本
版本說明: 19 x 25.8cm / 雙套色 /1書/App
定價 : 599
會員價 : 79473
優惠期限 : 2026-06-03 止

 

  書籍介紹 Book Description Top

没看過《學霸雅思ALL IN ONE 》你敢上考場嗎?

4大高分關鍵,讓你30天輕鬆征服雅思7.0!

 

就算你已經背完上萬個英文單字、做完上題模

考前30天,

一定要看《學霸雅思ALL IN ONE:30天雅思IELTS聽說讀寫7.0全攻略》!

 

韓國最強雅思名師John Chung親自執筆

18年教學經驗精華大彙總!

前雅思IELTS官方出題委員專業審訂!

聽、說、讀、寫四大領域 ALL IN ONE

 

本書專為想在短期衝刺高分的考生而設計,

作者結合18年以上的「教學經驗」與「最新出題趨勢」,

將聽、說、讀、寫四大領域化繁為簡,

透過每日「系統化訓練」與「實戰模板」,

幫你在30天內穩定提升實力,

直攻雅思7.0!

 

 

學霸雅思ALL IN ONE》「每一頁都是重點,每一題都是必考題」!

 

最新真題全面解析

針對聽、說、讀、寫四大領域,依照雅思最新出題模式精準分類與拆解,完整收錄高頻題型與真題趨勢。

寫作部分聚焦Task 1圖表題與Task 2論說文結構;閱讀包含是非、配對與摘要題;聽力依四大Section分析題型與答題策略;口說則從Part 1日常問答到Part 3延伸討論皆有實戰指導。

透過「韓國最強雅思名師」獨門的「學霸 7.0」祕訣,學習者能在理解出題邏輯的同時,掌握核心考點與高分關鍵,穩定提升實力、直攻7.0!

 

韓國最強雅思名師「前雅思IELTS官方出題委員」專業審

跟對老師、選對教材是考任何檢定考試的高分捷徑。

長達18年專研雅思考試的「韓國最強雅思名師」John Chung比出題老師更懂雅思出題趨勢,所以能幫助考生輕鬆準備雅思考試。

並搭配「前雅思IELTS官方出題委員」審訂,讓書中每一頁都是重點,每一題都是必考題。

 

獨家擬定「30天學習計畫,考前衝刺必備

作者以18年以上教學經驗打造「系統化進度表」,將複雜的四大考區化為30天循序漸進的任務。

12天訓練寫作架構與高分文法,1318天掌握閱讀題型,1923天專攻聽力四大Section2428天練習口說Part 1 Part 3的回答策略。

每天都有明確目標與實戰練習,讓學習者穩紮穩打地累積應試力,在短時間內突破瓶頸,現在就讓學霸雅思ALL IN ONE成為你準備雅思考試的總結

 

實戰模擬應急模板

精選「高頻考題」與「必背句型」,並歸納出多款臨場可直接套用的應試模板。無論是寫作或口說,都能靈活運用結構句與延伸表達,在考場中迅速組織答案、穩定發揮。

書中提供多種常見題型的範例,幫助考生熟悉答題邏輯與語感,搭配作者的「學霸 7.0」策略,讓你臨場不卡關,搶下理想高分!

 

舉例:

當在口說考試中問到:

 

Q: Do you work or are you a student?

 

作者直接提供了以下回答模板供學習者直接應用:

 

A: I am one of those rare commodities who are obsessed with study. So yes, I am a student. I just hope the dreaded day of graduation doesn’t come too soon – that really will be a depressing day!

 

專業英式發音音檔

搭配Youtor App(內含 VRP 點讀筆)使用,全書音檔由英籍教師親錄,精準呈現道地英式發音與自然語調。可隨時掃碼練聽、練說,邊讀邊聽同步訓練聽力與口語,讓學習者在日常中培養流暢表達力,打造7.0等級的真實語感。

 

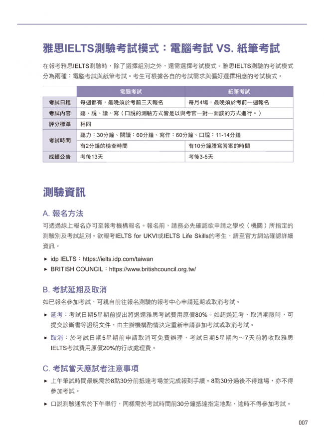
30天完整規劃,只要跟著進度走,就能穩定邁向雅思 7.0!

 

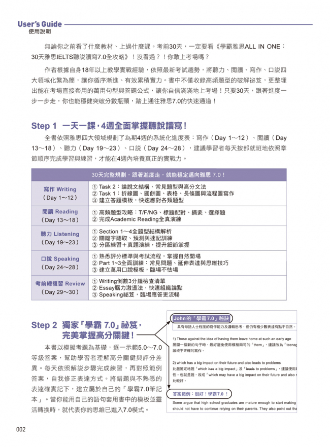
【使用說明

無論你之前看了什麼教材、上過什麼課。考前30天,一定要看《學霸雅思ALL IN ONE:30天雅思IELTS聽說讀寫7.0全攻略》!沒看過?!你敢上考場嗎?

 

作者根據自身18年以上教學實戰經驗,依照最新考試趨勢,將聽力、閱讀、寫作、口說四大領域化繁為簡,讓你循序漸進、有效累積實力。書中不僅收錄高頻題型的破解祕笈,更整理出能在考場直接套用的萬用句型與答題公式,讓你自信滿滿地上考場!只要30天,跟著進度一步一步走,你也能穩健突破分數瓶頸,踏上通往雅思7.0的快速通道!

 

稱霸IELTS!一舉奪下 7.0!

30天完整規劃,跟著進度走,就能穩定邁向雅思 7.0!

 

1. 一天一課,4週全面掌握聽說讀寫!

全書依照雅思四大領域規劃了為期4周的系統化進度表:寫作(Day 1~12)、閱讀(Day 13~18)、聽力(Day 19~23)、口說(Day 24~28),建議學習者每天按部就班地依照章節順序完成學習與練習,若進度過於緊湊,也可依自身情況調整,穩定且持續的學習節奏比短時間的密集衝刺更有效,唯有每日堅持,才能在4週內培養真正的實戰力。

 

2. 作者獨家「學霸 7.0」祕笈,完美掌握高分關鍵!

本書以真實考題為基礎,逐一示範5.0~7.0等級答案,幫助學習者理解高分關鍵與評分差異。每天依照解說步驟完成練習,再對照範例答案,自我修正表達方式。將錯題與不熟悉的表達確實記下,建立屬於自己的「學霸 7.0筆記本」。當你能用自己的語句套用書中的模板並靈活轉換時,就代表你的思維已進入7.0模式。

 

3.  豐富的補充內容,助你考前最後衝刺!

除了書中內容之外,作者還特別設計了實用附錄,幫助學習者在最後關頭進行高效複習與自我檢查。附錄內容能協助學習者在短時間內統整思路、修正弱點、建立臨場節奏。只要依照附錄步驟進行模擬練習,就能在考前兩天穩定狀態、提升反應速度,以最完整的準備迎戰雅思。

 

4. 聆聽英式發音,鍛鍊英文聽力!

全書搭配Youtor App(含VRP虛擬點讀筆)音檔,由英籍教師專業錄製,完整呈現英式發音與自然語調。建議在學習聽力與口說章節時,同步播放音檔練習模仿,透過反覆聆聽與跟讀訓練語感與發音反應力,你的口語流暢度與聽力敏銳度將在短時間內顯著提升。

 

※本書不提供光碟及音檔下載。

※音檔可離線聽取。

 

「VRP虛擬點讀筆」App及網頁版介紹]

為了方便讀者更方便使用本書,特別開發「VRP虛擬點讀筆」(Virtual Reading Pen)App及網頁版雙版本,幫助讀者有效率地讀取本書相關的音檔。

 

線上下載「Youtor App」(內含VRP虛擬點讀筆

1. 在哪裡下載VRP虛擬點讀筆」?

(1)讀者可以掃描書中的QR Code連結,或是於App商城搜尋「Youtor App」下載即可。

 

2. 為什麼會有「VRP虛擬點讀筆」?

(1)以往讀者購買語言學習工具書時,為了要聽隨書附贈的音檔,總是要拿出已經很少在用的CD播放器或利用電腦轉存音檔到手機來使用,耗時又不方便。

(2)坊間當然也有推出「點讀筆」來改善此種學習上的不方便,但是一支筆加一本書往往就要二、三千元,且各家點讀筆又不相容,CP值真的很低。

(3)後來雖然有了利用QR Code掃描下載檔案至手機來聽取音檔的方式,但手機不僅必須要一直處在上網的狀態,且從掃描到聽取音檔的時間往往要花個5秒以上,很令人氣結。

(4)因此,我們為了同時解決讀者以上三種困擾,特別領先全球開發了「VRP虛擬點讀筆」,並獲得專利,希望這個輔助學習的工具,能讓讀者不僅不用再額外花錢,且使用率和相容性也是史上最高。

 

3. VRP虛擬點讀筆」就是這麼方便!

(1)讀者只要透過書中的QR Code連結,就能立即下載「Youtor App」。(僅限iPhone和Android二種系統手機)

(2)下載完成後,可至App目錄中搜尋需要的音檔或直接掃描內頁QR Code,將音檔一次從雲端下載至手機使用。

(3)當音檔已完成下載後,讀者只要拿出手機並開啟「Youtor App」(內含VRP虛擬點讀筆),就能隨時掃描書中頁面的QR Code立即讀取音檔(平均1秒內)且不需要開啟上網功能。

(4)「VRP虛擬點讀筆」就像是點讀筆一樣好用,還可以調整播放速度(0.8-1.2倍速),加強聽力練習。

(5)「VRP虛擬點讀筆」比點讀筆更好用,具有定時播放、背景播放的功能,也可以自動換頁或是手動點選想要的頁數,聆聽該頁音檔。

(6)如果讀者擔心音檔下載後太佔手機空間,也可以隨時刪除音檔,下次需要使用時再下載。購買本公司書籍的讀者等於有一個雲端的CD櫃可隨時使用。

(7)詳細使用及操作方法請見書中使用說明。

 

線上使用VRP虛擬點讀筆」網頁版

1. 在哪裡使用VRP虛擬點讀筆」網頁版

(1)讀者只要打開網址(https://webvrp.17buy.com.tw)註冊/登入會員即可。

 

2. 為什麼會有「VRP虛擬點讀筆」網頁版

(1)「Youtor App」(內含VRP虛擬點讀筆)已提供讀者方便又有效率的音檔聽取方式。而為了滿足讀者需求,提供讀者更多元、更便捷的學習途徑,特別開發「VRP虛擬點讀筆」網頁版。

(2)透過「VRP虛擬點讀筆」網頁版,讀者可以線上聽取音檔,進行學習。

 

3. 如何使用VRP虛擬點讀筆」網頁版?

(1)讀者登入會員後,只要輸入書名或ISBN檢索書籍,點選書籍進入音檔的播放頁面。

(2)根據書中內容正確回答隨機出現的2個問題,完成答題認證,立即開通會員限定功能,就能線上讀取本書的所有音檔。如書中有搭配學習影片,也可以線上觀看影片。

(3)「VRP虛擬點讀筆」網頁版就像是點讀筆一樣好用,可以調整播放速度(0.8-1.2倍速),加強聽力練習。也可以自動換頁或是手動點選想要的頁數,聆聽該頁音檔。

(4)如果關掉網頁後,下次想要學習時,可以從「會員專區」裡的「學習紀錄」查找上次學習的書籍,點選、接續學習。

(5)請注意,若距離上次登入超過一個月,網站會自行登出帳戶,需再次登入,並完成題目驗證後使用。

(6)詳細使用及操作方法請見書中使用說明。

 

※本書未提供光碟燒錄服務。

※雖然我們努力做到完美,但也有可能因為手機的系統版本和「Youtor App」不相容導致無法安裝,在此必須和讀者說聲抱歉,若無法正常使用,請與本公司聯繫,由專人為您服務。


 
  目錄 Contents Top

使用說明

作者序

雅思測驗說明

 

Part 1 IELTS Writing 寫作

Day 1 Writing Task 2 Essay Essentials

1. 何謂Writing Task 2 Essay?

2. 掌握Essay題型

3. 透過評分標準認識Essay

4. 認識Writing Band Score

 

Day 2 Writing Task 2 Essay的架構

1. Essay Structure

2. 成為Essay Structure博士

 

Day 3 Essay寫作Essential Tips 1

1. 文章寫作前的小訣竅

2. Essay寫作Tips

3. 收尾後的檢查小祕訣

 

Day 4 Essay寫作Essential Tips 2

1. 用於前言引言中的表達

2. 用於正文開頭的魔法表達

3. 結論的結尾表達

4. 其他實用的Essay表達

 

Day 5 Essay必備英文文法──高分捷徑

1. 非記不可的Writing高分文法

2. Essay英文寫作練習

 

Day 6 Writing Task 2 Essay寫作方法1

1. 寫出Agree or Disagree「學霸 6.0!」文章

2. 寫出Agree or Disagree「學霸 7.0!」文章

 

Day 7 Writing Task 2 Essay寫作方法2

1. 寫出Cause and Effect「學霸 6.5!」文章

2. 寫出Cause and Effect「學霸 7.5!」文章

 

Day 8背誦緊急處方箋Essay模板

1. 何謂Essay專用模板?

2. 掌握各題型Essay模板

3. 認識各段落Essay模板

 

Day 9 Academic Writing Task 1 Essentials

1. 何謂Academic Writing Task 1?

2. 了解評分標準及題型

3. Academic Task 1 Structure步步擊破

4. Academic Task 1必備文法表現

 

Day 10 Writing Task 1各題型寫作方法1

1. 折線圖(Line Graph)題型寫作方法

2. 圓餅圖(Pie Chart)題型寫作方法

 

Day 11 Writing Task 1各題型寫作方法2

1. 表格(Table)題型寫作方法

2. 長條圖(Bar Chart)題型寫作方法

 

Day 12 Writing Task 1各題型寫作方法3

1. 認識其他題型

2. 圖解(Diagram)題型寫作方法

3. 地圖比較(Map Comparison)題型寫作方法

4. 複合型(Complex)題型寫作方法

 

 

Part 2 IELTS Reading 閱讀

Day 13 Reading Essentials & True / False / Not Given

1. Reading題型統整

2. True / False / Not Given答題技巧大公開

3. True / False / Not Given題型解題技巧總整理

 

Day 14 True / False / Not Given解題練習

1. True / False / Not Given Exercise 1

2. True / False / Not Given Exercise 2

 

Day 15 Heading & Matching 解題攻略


 
  Preface Top

  市面上雖然有許多雅思IELTS考試用書,但多半只著重於基礎問題的說明,或停留在枝微末節的技巧。對於想要快速掌握雅思IELTS整體架構的新手學習者,或希望在短時間內拿到理想分數的學習者而言,這些書往往難以帶來實質的幫助。身為韓國首屈一指的雅思IELTS講師,我一直懷抱著一份使命感,想要寫出一本能真正幫助學習者、具備實效的「雅思IELTS快速綜合指南」。同時,我也希望藉由這本書,整理並總結自己十七年來的教學經驗,與大家分享如何在有限時間內有效提分的關鍵。

 

  本書以雅思IELTS考試的核心技巧為基礎,透過系統化的實戰練習,讓學習者在短時間內掌握要領、提升實力。針對各類題型,分別提供了能對應5.0到7.0的範例答案,讓學習者能清楚理解評分標準與答題方向。我深信,這本書不僅能幫助在短期內急需提分的學習者,也能成為雅思IELTS講師們設計課程與指導學生的有力參考。

 

  我盡可能將雅思IELTS所有核心重點整理得清晰、簡明又有條理,讓讀者能一目了然地掌握考試脈絡,並以最高效率應對各科挑戰。為了讓學習者能在四週內有系統地完成整體準備,本書為雅思IELTS考試的四大科目設計了學習進度:寫作(12天)、閱讀(6天)、聽力(5天)與口說(5天)。在這四個科目中,我特別針對最令學習者頭痛的寫作部分投入最多心力,從架構到實例,逐步帶領學生掌握答題節奏。閱讀部分則依題型分類講解,幫助讀者快速熟悉出題方向;聽力單元著重於答案定位與解題策略;口說章節則以實際應試情境為核心,教你如何在考場上自然應答、即興表達。只要能依照書中的進度穩定學習,28天後一定能感受到明顯的成長。即使覺得進度緊湊,也不必氣餒,請依照自己的節奏學習,持之以恆,終會看到成果。

 

  此外,本書更邀請英籍老師親自錄製英式口音音檔,搭配課程內容使用,讓學習者在準備過程中同時培養正確的語感與發音節奏,真正達到聽、說、讀、寫全方位的學習效果。書末也特別附上「Writing最後3分鐘Checklist」、「John的超強Essay Brainstorming」與「John的超強 Speaking訣竅」,協助學習者在臨場時把握最後關鍵時刻,穩定發揮實力。

 

  最後,我相信只要懷抱目標、持續前進,雅思IELTS並不是遙不可及的挑戰。願這本書成為你備考路上最實用、最可靠的夥伴,陪你度過每一個努力的日子。祝所有學習者都能在考試中穩定發揮,拿下理想分數,邁向更寬廣的未來。

 

John Chung

2025.11

 

 


 
  購物說明How to Purchase Top
  1. 「17Buy一起買購物網」因享有特別折扣故採用會員制如需要購物請先加入「17buy一起買  購物網」會員。
  2. 初次使用本網站,如遇到相關問題,可至會員專區 / 會員常見問題中查詢。
  3. 6折(含6折)以下之特價書,所提供之商品並非100%全新書,有部份會有小小瑕疵(如書封小刮傷等)但並非二手書且不影響閱讀如不同意者請勿下單。
  4. 所購買之書籍如有破損、缺頁……等,請於7日內寄回「17buy一起買購物網」將於收到書籍3日內重新寄送商品或於10日內完成退費。
  5. 「 17buy一起買購物網」目前僅服務於台灣地區。除離島地區需要3-5個工作天外,其它地區約在3個工作天內會送達。
  6. 「 17buy一起買購物網」物品寄出的時間為3-5個工作天,不含六、日和國定假日
 
  同類暢銷書 Similar Best Sellers
小學6年,學這些英文句型就夠了!:銜接國中、報考私中必備英文句型(附贈「Youtor App」內含VRP虛擬點讀筆)
小學6年,學這些英文句型就夠了!:銜接國中、報考私中必備英文句型(附贈「Youtor App」內含VRP虛擬點讀筆)
怪物講師教學團隊的GEPT全民英檢初級單字/初試/複試【最強英文互動學習套組3】(3書+20回全真模擬試題+解析+ 2CD +最強背單字神器App(Youtor App,iOS/Android適用)【最強英文互動學習套組3】
怪物講師教學團隊的GEPT全民英檢初級單字/初試/複試【最強英文互動學習套組3】(3書+20回全真模擬試題+解析+ 2CD +最強背單字神器App(Youtor App,iOS/Android適用)【最強英文互動學習套組3】
2000單字放口袋(附防水書套+「Youtor App」內含VRP虛擬點讀筆)
2000單字放口袋(附防水書套+「Youtor App」內含VRP虛擬點讀筆)
抄好學Email書信大全:邊抄邊學150封商業Email範文!(附贈抄好用Email範文電子檔)
抄好學Email書信大全:邊抄邊學150封商業Email範文!(附贈抄好用Email範文電子檔)
全新制7000單字放口袋:完全收錄108新課綱單字(附防水書套+「Youtor App」內含VRP虛擬點讀筆)
全新制7000單字放口袋:完全收錄108新課綱單字(附防水書套+「Youtor App」內含VRP虛擬點讀筆)