17buy一起買購物網
| 會員登入 | 加入會員 | 會員專區 | 客服中心 | 購物車 0 0 結帳 |
會員常見問題!  
 
  首頁 書籍館 團購區   企業用戶 加入 / 登入
銷售排行榜 特價書區 語言學習 檢定考試 財經企管 心理勵志 生活藝術 親子共享 Youtor數位學習 下載專區
  怪物講師團隊74億人圖解英文文法睡前5分鐘全圖解、10倍速
  書籍分類 Book Categories
  語言學習
    英語類
    日語類
    韓語類
    法語類
    西語類
    泰語類
    德語類
    越語類
    中文類
    俄語類
  檢定考試
  財經企管
  心理勵志
  生活藝術
  親子共享
  Youtor數位學習
  熱門關鍵字 Hot Words
  小學6年,學這些英文句型就夠了!
  韓星指定御用日文老師
  和老外聊天
  巴菲特
  晴天P莉
  驚呆了
  教出雙語寶寶
  地表最強強強!
  日文檢定
  考遍天下無敵手!
  日本語語言學校都在教
  7天學會一種語言
  站長推薦!!
  暢銷首選!
  就算再懶,也可以躺著背單字
  特別企劃 Special Program

每日5分鐘只要1個月

就能安心考雅思

用法式生活開啟你浪漫一天!跟著法國人享受生活!
雙語師資需要的課室英文攏底家!
公職國考必勝!超豐富學習內容帶你贏下鐵飯碗!
稱霸雅思!補教名師把雅思單字的秘密都解開!
用漫畫學小學英文!暢銷日本的小6英文書!
  推薦出版社

 
    商品圖片 Product Pictures
托福TOEFL單字走著瞧(附「Youtor App」內含VRP虛擬點讀筆+防水書套) 試聽
商品庫存數: 50
分享:
 
托福TOEFL單字走著瞧(附「Youtor App」內含VRP虛擬點讀筆+防水書套)
作者: 林琦恩Emerald
出版社: 不求人文化
出版日期: 2025-10-01
語言: 繁體中文
ISBN: 978-626-99569-6-8
頁數: 544 頁
裝訂: 平裝加防水書衣
版本說明: 8.5 × 11.5 cm/套色/防水書套/App/1書/左翻
定價 : 379
會員價 : 79299
優惠期限 : 2026-04-01 止

 

  書籍介紹 Book Description Top
考托福前才發現單字好多,不知道從何背起
事情好多,總是沒時間好好學英文?

不要再拿「沒時間」當藉口!
只要善用零碎時間,抓住每個5分鐘的空檔學習,
只要1個月,就能安心考托福

根據統計資料顯示,
每人每天平均有90分鐘以上的零碎時間被浪費掉,
而這些零碎時間,
往往是「記憶力」和「專注度」最好的時候,
如果好好善用每個零碎時間學習,
會比一個星期上2小時的英文課更有效!

「走著瞧」全系列
完全是為了幫學習者利用「零碎時間」而設計,
不只真正一手可以掌握,而且內容完全不縮水。
讓你走到哪,學到哪!

「真正」能放進口袋的口袋書!
一手掌握的大小,讓你隨時隨地都能走著瞧!

「真正」能幫你善用零碎時間學習!
完全不縮水的內容,只要5分鐘單字量就倍增!

「真正」能放進口袋的口袋書
坊間標榜的口袋書,往往都是大大的一本,根本放不進口袋。要不就是為了能放進口袋,而縮減了該有的內容。《托福TOEFL單字走著瞧》為想要利用零碎時間背好托福單字的人量身打造。小歸小,一樣可以五臟俱全!

獨創「散步學習法」,利用零碎時間學好英文!
利用「散步學習法」,無論你身在何處都能「隨手背單字」。本書收錄托福TOFEL測驗中,出題頻率最高的3,500單字,並把單字主題分類,以A-Z的順序排列,便於準備托福考試的考生記憶並學習。

小歸小,內容絕不偷工減料
收錄托福最常考的3,500個單字,背愈多愈高分!
全書依照托福TOEFL常考主題分類,再按照A-Z的順序編排,總共收錄超過3,500個出題頻率高的英文單字,不怕正式測驗時聽不懂、看不懂,保證提升作答速度以及答題準確率,輕鬆拿下高分!

單字、補充、填空題、音檔全都有,不小心就能學更多
每個單字皆有標示KK音標、詞性和中文字義,先學會發音再記單字,每個單字還會補充同義字、反義字、常見搭配用法或例句,不僅僅只背單字,還要讓學習者了解如何靈活運用。雖然書籍小,但內容絕不偷工減料。

便於複習+預習的「前尋後找」,提升學習效率
在單字補充的學習內容中,若有不熟悉或沒學過的單字,書籍提供「前尋後找」功能,查找單字+往前複習+往後預習,就能達到三效合一、雙倍學習的功效。

學習內容字級分明,就算書本小也能好好看
書籍雖小,但字體大小適中、層級分明,讓學習者閱讀輕鬆不費力。不會因為書籍小而讓學習者有閱讀障礙,一樣能夠好好看、隨處學、隨手背!

搭配使用「Youtor App(內含VRP虛擬點讀筆)」,隨時隨地都能聽音檔
除了用眼睛背單字之外,用耳朵記憶、熟悉發音更是背好單字的訣竅。書中提供單字、例句與補充內容的音檔,只要搭配隨書附贈的Youtor App(內含VRP虛擬點讀筆),掃描書中QR Code下載音檔,只要下載完成後,就可以隨掃隨聽,離線也能聽,再也不用費心尋找CD播放器了。


托福TOEFL單字走著瞧
天啊!真的能放進口袋!
完全為零碎時間設計的口袋書,
不只能夠一手掌握,而且內容品質完全不縮水,
就是要讓你走到哪,學到哪!


【使用說明
獨創「散步學習法」,無論你身在何處都能「隨手背單字」。
不小心,單字量就倍增了!

Point 1 依照程度,漸進式學習
托福測驗TOEFL的主題上至天文、下至地理,本書全書單字按照托福常考主題分類,共收錄超過3,500個單字,邊背單字也能邊熟悉托福的出題類型。

Point 2 字母排序,方便索引
每個章節的單字皆按照字母排序,書籍右上方則提供檢索該頁面單字的功能,讓學習者方便隨時查找。

Point 3 字母排序,方便索引
每個章節的單字皆按照字母排序,書籍右上方則提供檢索該頁面單字的功能,讓學習者方便隨時查找。

Point 4 官方真題出現率標示,學習更有依據
本書作者特別將每個單字依照在托福官方提供的線上模擬考試「TOEFL Practice Online(TPO)」的出現頻率進行星號標示,星星愈多表示出現頻率愈高、愈重要,時間不夠就先從重點單字開始學習才能更有效率。

★★★★★ 出現文章篇數50篇以上
★★★★☆ 出現文章篇數35-50篇
★★★☆☆ 出現文章篇數20-35篇
★★☆☆☆ 出現文章篇數10-20篇
★☆☆☆☆ 出現文章篇數10篇

Point 5 前尋後找,複習加預習
在單字補充的學習內容中,若有不熟悉或沒學過的單字,書籍提供「前尋後找」功能,查找單字+往前複習+往後預習,就能達到三效合一、雙倍學習的功效。

Point 6 發音音檔,隨掃隨聽
學單字不能靠死背,開口唸才能輕鬆牢記。只要用「Youtor App(內含VRP虛擬點讀比)」掃描位於書籍頁碼上方的QR Code,即可隨時聆聽美籍老師的單字、例句發音,同時鍛鍊英文聽力跟口說能力。

※本書不提供光碟及音檔下載。
※音檔可離線聽取。

VRP虛擬點讀筆App及網頁版介紹]
為了方便讀者更方便使用本書,特別開發「VRP虛擬點讀筆」(Virtual Reading Pen)App及網頁版雙版本,幫助讀者有效率地讀取本書相關的音檔。

線上下載Youtor App(內含VRP虛擬點讀筆
1. 在哪裡下載VRP虛擬點讀筆」?
(1)讀者可以掃描書中的QR Code連結,或是於App商城搜尋「Youtor App」下載即可。

2. 為什麼會有「VRP虛擬點讀筆」?
(1)以往讀者購買語言學習工具書時,為了要聽隨書附贈的音檔,總是要拿出已經很少在用的CD播放器或利用電腦轉存音檔到手機來使用,耗時又不方便。
(2)坊間當然也有推出「點讀筆」來改善此種學習上的不方便,但是一支筆加一本書往往就要二、三千元,且各家點讀筆又不相容,CP值真的很低。
(3)後來雖然有了利用QR Code掃描下載檔案至手機來聽取音檔的方式,但手機不僅必須要一直處在上網的狀態,且從掃描到聽取音檔的時間往往要花個5秒以上,很令人氣結。
(4)因此,我們為了同時解決讀者以上三種困擾,特別領先全球開發了「VRP虛擬點讀筆」,並獲得專利,希望這個輔助學習的工具,能讓讀者不僅不用再額外花錢,且使用率和相容性也是史上最高。

3. VRP虛擬點讀筆」就是這麼方便!
(1)讀者只要透過書中的QR Code連結,就能立即下載「Youtor App」。(僅限iPhone和Android二種系統手機)
(2)下載完成後,可至App目錄中搜尋需要的音檔或直接掃描內頁QR Code,將音檔一次從雲端下載至手機使用。
(3)當音檔已完成下載後,讀者只要拿出手機並開啟「Youtor App」(內含VRP虛擬點讀筆),就能隨時掃描書中頁面的QR Code立即讀取音檔(平均1秒內)且不需要開啟上網功能。
(4)「VRP虛擬點讀筆」就像是點讀筆一樣好用,還可以調整播放速度(0.8-1.2倍速),加強聽力練習。
(5)「VRP虛擬點讀筆」比點讀筆更好用,具有定時播放、背景播放的功能,也可以自動換頁或是手動點選想要的頁數,聆聽該頁音檔。
(6)如果讀者擔心音檔下載後太佔手機空間,也可以隨時刪除音檔,下次需要使用時再下載。購買本公司書籍的讀者等於有一個雲端的CD櫃可隨時使用。
(7)詳細使用及操作方法請見書中使用說明。


線上使用VRP虛擬點讀筆」網頁版
1. 在哪裡使用VRP虛擬點讀筆」網頁版
(1)讀者只要打開網址(https://webvrp.17buy.com.tw)註冊/登入會員即可。

2. 為什麼會有「VRP虛擬點讀筆」網頁版
(1)Youtor App(內含VRP虛擬點讀筆)已提供讀者方便又有效率的音檔聽取方式。而為了滿足讀者需求,提供讀者更多元、更便捷的學習途徑,特別開發「VRP虛擬點讀筆」網頁版。
(2)透過「VRP虛擬點讀筆」網頁版,讀者可以線上聽取音檔,進行學習。

3. 如何使用VRP虛擬點讀筆」網頁版?
(1)讀者登入會員後,只要輸入書名或ISBN檢索書籍,點選書籍進入音檔的播放頁面。
(2)根據書中內容正確回答隨機出現的2個問題,完成答題認證,立即開通會員限定功能,就能線上讀取本書的所有音檔。如書中有搭配學習影片,也可以線上觀看影片。
(3)「VRP虛擬點讀筆」網頁版就像是點讀筆一樣好用,可以調整播放速度(0.8-1.2倍速),加強聽力練習。也可以自動換頁或是手動點選想要的頁數,聆聽該頁音檔。
(4)如果關掉網頁後,下次想要學習時,可以從「會員專區」裡的「學習紀錄」查找上次學習的書籍,點選、接續學習。
(5)請注意,若距離上次登入超過一個月,網站會自行登出帳戶,需再次登入,並完成題目驗證後使用。
(6)詳細使用及操作方法請見書中使用說明。

※本書未提供光碟燒錄服務。
※雖然我們努力做到完美,但也有可能因為手機的系統版本和「Youtor App」不相容導致無法安裝,在此必須和讀者說聲抱歉,若無法正常使用,請與本公司聯繫,由專人為您服務。
 
  目錄 Contents Top
使用說明
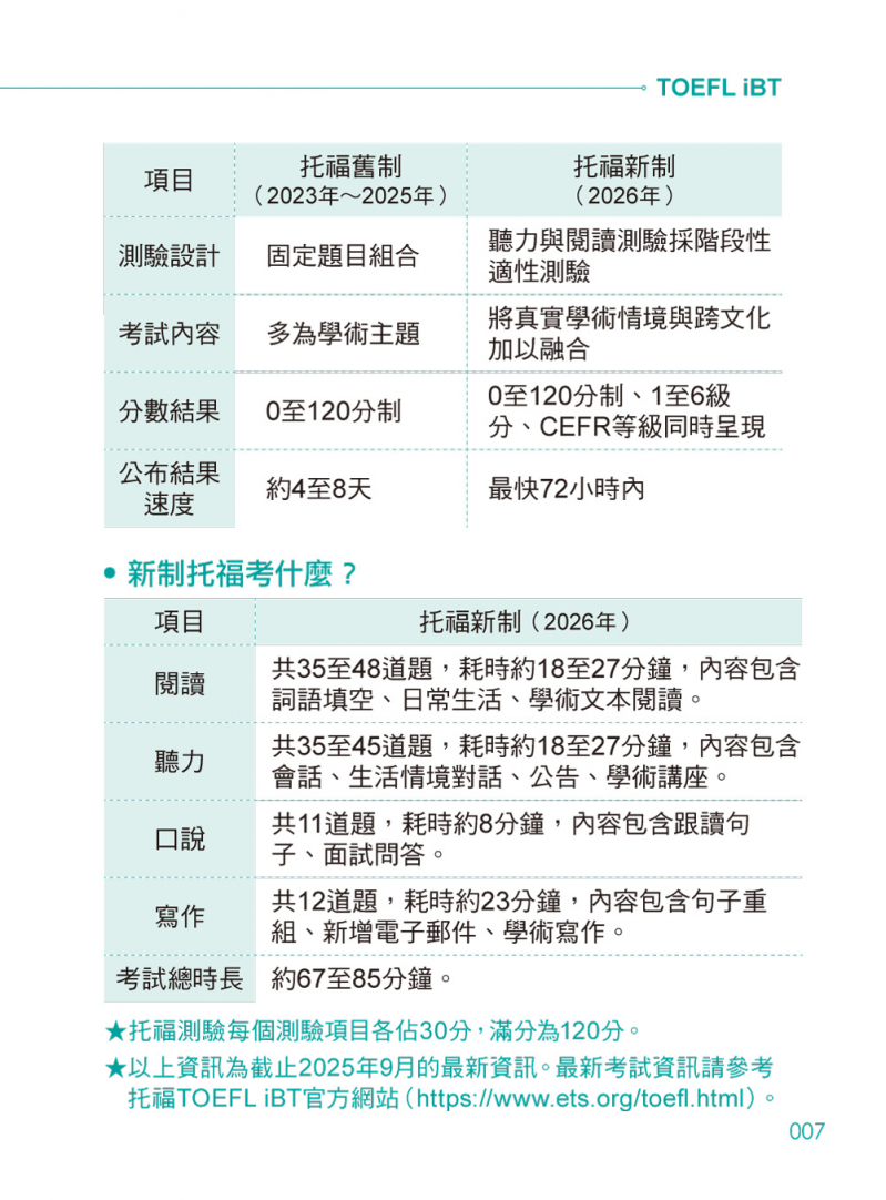
新制托福(TOEFL iBT)介紹
作者序

Chapter1 Academic & Campus Services 校園生活 I
Chapter2 Daily Life & Student Activities 校園生活 II
Chapter3 Humanities & Social Sciences 人文與社會科學
Chapter4 Arts & Architecture 藝術與建築
Chapter5 Archeology & Anthropology 考古與人類學
Chapter6 Psychology & Behavioral Sciences 心理與行為科學
Chapter7 Biology & Life Sciences 生物與生命科學
Chapter8 Physics & Chemistry 物理與化學
Chapter9 Earth & Environmental Sciences 地球與環境科學
Chapter10 Economics & Business 經濟與商業
 
  Preface Top
  大家好,我是琦恩,一個從小不喜歡英文且英文從來不是強項的人。或許身邊的人會覺得意外,我最後能在托福考試中取得不錯的成績、順利出國留學,甚至走上教學托福的道路,並受邀撰寫這本書。這段經歷想傳達的其實只有一件事:如果連我這樣站在一般起跑線上的人都能做到,你也一定可以。


  備考的過程不會輕鬆,難免會覺得疲憊,我非常能理解,因為我也曾經歷過。所以當你讀這本書時,希望你能記得:有人理解你的辛苦,也正陪你一起努力。


  很多人會說,學語言不該只靠背單字。我很認同,因為語言包含聽、說、讀、寫的整體能力。但我也相信,單字是基礎。足夠的字彙量能帶來安全感,讓你在考場上不至於慌亂。更何況托福本身就有單字題,掌握高頻字彙能讓這部分成為穩定的得分來源


  與其他考試相比,托福的單字更偏向學科導向,常見大量專有名詞。不同背景的學習者對某些領域可能較熟悉。為了讓大家能有系統地準備,我將本書依照主題劃分,收錄聽力與閱讀中常見的高頻單字。有些詞彙或許看似冷門,但托福確實可能考到,所以不要抱著僥倖心理。除此之外,本書也配有專業美籍老師錄製的音檔,只要透過Youtor App(內含VRP虛擬點讀筆)」掃描書中的QR Code,即可收聽全書音檔學習者在背單字的同時,也能同時鍛鍊英文聽力與口說能力,這邊也建議大家在背完一個章節後,搭配相關主題的TOEFL Practice OnlineTPO,托福官方模擬題庫)練習,加深印象


  最後,希望當你翻開這本書時,能感受到一份陪伴與支持,也能在備考的過程裡找到前進的力量。願這本書成為你穩固基礎的幫手,並最終助你取得理想的成績,在海外閃閃發光。

林琦恩
2025.08
 
  購物說明How to Purchase Top
  1. 「17Buy一起買購物網」因享有特別折扣故採用會員制如需要購物請先加入「17buy一起買  購物網」會員。
  2. 初次使用本網站,如遇到相關問題,可至會員專區 / 會員常見問題中查詢。
  3. 6折(含6折)以下之特價書,所提供之商品並非100%全新書,有部份會有小小瑕疵(如書封小刮傷等)但並非二手書且不影響閱讀如不同意者請勿下單。
  4. 所購買之書籍如有破損、缺頁……等,請於7日內寄回「17buy一起買購物網」將於收到書籍3日內重新寄送商品或於10日內完成退費。
  5. 「 17buy一起買購物網」目前僅服務於台灣地區。除離島地區需要3-5個工作天外,其它地區約在3個工作天內會送達。
  6. 「 17buy一起買購物網」物品寄出的時間為3-5個工作天,不含六、日和國定假日
 
  同類暢銷書 Similar Best Sellers
圖解英文文法的規則:圖解、歸納、整理,超好學的英文文法(附文法教學影片+「Youtor App」內含虛擬點讀筆+線上測驗)
圖解英文文法的規則:圖解、歸納、整理,超好學的英文文法(附文法教學影片+「Youtor App」內含虛擬點讀筆+線上測驗)
專為雙語教學者設計的課室英文【初級】+【中級】(附60堂一對一課室英文教學影片+64堂國中英文文法教學影片+2,000個單字學習影片+雙語教學情境對話互動式會話速學系統+課室英文常用會話句互動式會話速學系統+最好聊天的互動式會話速學系統+500句班級經營教學互動用語電子書+「Youtor App」內含VRP虛擬點讀筆)【網路獨家套書】
專為雙語教學者設計的課室英文【初級】+【中級】(附60堂一對一課室英文教學影片+64堂國中英文文法教學影片+2,000個單字學習影片+雙語教學情境對話互動式會話速學系統+課室英文常用會話句互動式會話速學系統+最好聊天的互動式會話速學系統+500句班級經營教學互動用語電子書+「Youtor App」內含VRP虛擬點讀筆)【網路獨家套書】
專為雙語教學者設計的課室英文【中級】(附30堂一對一課室英文教學影片+雙語教學情境對話互動式會話速學系統+課室英文常用會話句互動式會話速學系統+500句班級經營教學互動用語電子書+「Youtor App」內含VRP虛擬點讀筆)
專為雙語教學者設計的課室英文【中級】(附30堂一對一課室英文教學影片+雙語教學情境對話互動式會話速學系統+課室英文常用會話句互動式會話速學系統+500句班級經營教學互動用語電子書+「Youtor App」內含VRP虛擬點讀筆)
英文自學ALL IN ONE全攻略【初級】(附文法教學影片+「Youtor App」內含VRP虛擬點讀筆+2000單字電子書+字母筆順練習表)
英文自學ALL IN ONE全攻略【初級】(附文法教學影片+「Youtor App」內含VRP虛擬點讀筆+2000單字電子書+字母筆順練習表)
小學6年,一定要會的超簡單英文:銜接國中、報考私中必備基礎英文【虛擬點讀筆版】(附「Youtor App」內含VRP虛擬點讀筆+200題線上測驗+英文字母筆劃練習表)
小學6年,一定要會的超簡單英文:銜接國中、報考私中必備基礎英文【虛擬點讀筆版】(附「Youtor App」內含VRP虛擬點讀筆+200題線上測驗+英文字母筆劃練習表)